华为最近向其旗下的nova 6手机、畅享 50 Pro手机和MatePad Pro 10.8平板电脑推送了HarmonyOS 3系统更新。根据IT之家的汇总,此次更新具体内容如下:
华为 nova 6
适配机型
nova 6(WLZ-AL10)
nova 6 5G(WLZ-AN00)
版本更新
3.0.0.202 → 3.0.0.300patch01
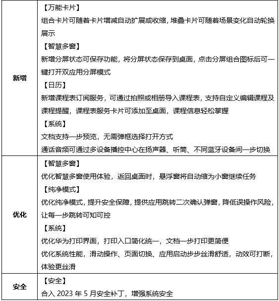
更新内容

华为畅享 50 Pro
华为畅享 50 Pro CTR-AL00
3.0.0.199 → 3.0.0.300 ( SP2 )

华为 MatePad Pro 10.8
MatePad Pro 5G 10.8 英寸 MRX-AN19
MatePad Pro 10.8 英寸 MRX-AL09
MatePad Pro 10.8 英寸 MRX-AL19
MatePad Pro 10.8 英寸 MRX-W09
MatePad Pro 10.8 英寸 MRX-W19
MatePad Pro 10.8 英寸 MRX-W29
MatePad Pro 10.8 英寸 MRX-W39
3.0.0.194-3.0.0.302(MatePad Pro 5G 10.8 英寸)
3.0.0.193-3.0.0.302(MatePad Pro 10.8 英寸)

科技热搜 喜马拉雅 天猫精灵 手表 设备 韭菜 新闻 资讯 直播 视频 美图 社区 本地 热点 2023-08-07
科技热搜 华为 芯片 余承东 华为mate 雷蒙 新闻 资讯 直播 视频 美图 社区 本地 热点 2023-09-29
科技热搜 华为mate google pixel oppo find x iphone 新闻 资讯 直播 视频 美图 社区 本地 热点 2023-11-17
娱乐热点 导演 a股 李产 股市 陈真 新闻 资讯 直播 视频 美图 社区 本地 热点 2024-01-18
娱乐热点 造型 韩国 尺度 中国人 穿着 新闻 资讯 直播 视频 美图 社区 本地 热点 2024-02-04
曾被卖出19万美元高价!这台初代iPhone太猛了
科技热搜 2024-03-13
科技热搜 2024-03-13
科技热搜 2024-03-13
科技热搜 2024-03-13
科技热搜 2024-03-13
科技热搜 2024-03-13
科技热搜 2024-03-13
科技热搜 2024-03-13
科技热搜 2024-03-13
科技热搜 2024-03-13