日前,昆明一家房地产代理公司组织了一场所谓的“买房团”,然而该团却在最终付款阶段爆雷。据了解,该公司向参团者承诺能够以低于市场价的价格购买房产,并承诺提供协助办理购房贷款。然而,在数十名参团者付款后,却发现所购房产并未真实存在,且该公司也无法提供购房贷款办理服务。受骗者纷纷报案,并要求当地政府介入调查处理此事。有关部门表示将全力配合调查,并呼吁公众警惕此类非法组织的诈骗行为。此事件再次引起公众对房地产交易的关注,以及对相关法律法规的呼吁。为避免类似事件再次发生,有关部门应加强对房地产市场的监管力度,加大对违法违规行为的处罚力度,以维护良好的市场秩序和消费者合法权益。同时,公众也要提高警惕,选择正规渠道进行房产交易,保护自身权益。
钛媒体注:本文来源于微信公众号时代财经 APP(ID:tf-app),作者 | 陈泽旋,编辑 | 张常旺,钛媒体经授权发布。
团居客似乎并不满足于做传统的房产中介。
在昆明警方对团居客立案侦查的一个多月前,李莉突然接到派出所的电话," 派出所问我有没有参与非法集资 ",她这才知道自己投资的理财产品出了问题。
李莉随即联系了团居客的客户经理,被告知本息可以兑换成车位和房产,公司也通知会在 8 月兑付一批现金,此时,她以为事情仍有回旋的余地。" 不过,没有等到 8 月,客户经理就把警方的通告发给我,让我报警 "。
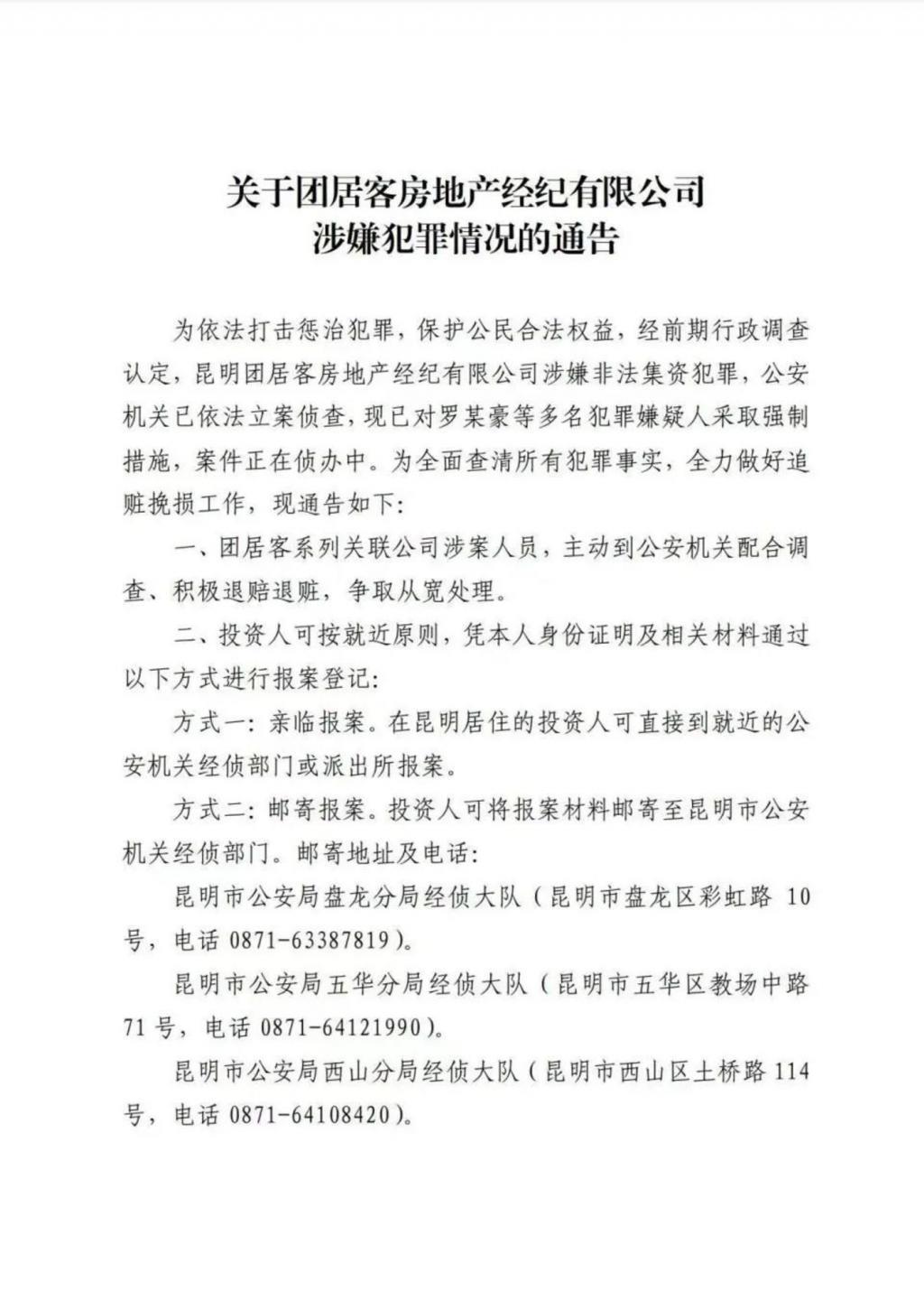
7 月 14 日,昆明市公安局盘龙分局发布通告称,经前期行政调查认定,昆明团居客房地产经纪有限公司(下称 " 团居客 ")涉嫌非法集资犯罪,公安机关已依法立案侦查,现已对罗某豪等多名犯罪嫌疑人采取强制措施,目前,昆明市公安局多个分局和安宁市公安局正在接受投资人报案登记。

图片来源:盘龙警方公众号
团居客成立于 2019 年 12 月,按照最初的定位,它应是一个类似于链家的房产经纪平台,做一二手房买卖和房屋租赁业务,拥有网站、app 和小程序,也布局线下门店。根据乐居新媒体在 2022 年 7 月的报道,当时团居客已于昆明开设了 30 多家门店。
但显然,团居客似乎并不满足于做传统的房产中介。多位受访者告诉时代财经,其本人或亲属此前通过团居客以认筹楼盘的形式购买了理财产品,按照约定,到期后如果没有选择购买房子,则可以获得丰厚的利息,而团居客提供给投资人认筹的楼盘涉及多家房企,包括万达、俊发、远腾和星策等。
去年 7 月,李莉投入 10 万元认筹了位于昆明盘龙区的春城名筑 1 栋,期限为一年,被承诺到期后一次性还本付息,年化回报率高达 15.6%。她原本以为可以拿到 1.56 万元的现金回报,但一分钱未曾到手,理财产品就爆雷了。
由于事发之前理财产品尚未到期,如果不是派出所的这通电话,李莉还未察觉到团居客存在问题。不过,早在今年 2 月,就有多名投资人在网络平台声讨团居客,他们称认筹资金到期后,团居客以公司遇到困难为由拒绝兑付,在购买理财产品时签署的认筹合同也不被楼盘开发商所承认。
至于 " 团居客案 " 波及的人数及金额目前并无具体数字。时代财经致电昆明市公安局某分局,一名工作人员也表示目前正在向投资人收取报案材料," 这个数额我们也不清楚,公安机关没有通报过 "。
以卖房之名行理财之实
在今年 2 月中旬,王华发现此前通过团居客认筹的安宁万达中央公园 5/10/15 栋(下称 " 万达项目 ")到期无法兑付,她庆幸自己没有投入太多资金," 之前家里有人因为‘小微金融’跑路,钱要不回来,所以我一直很谨慎,买得不多 "。
王华提供的材料显示,她分别在春城名筑 1 栋和安宁万达中央公园 5/10/15 栋两个楼盘认筹了 1 万元。
" 认筹 " 常见于楼盘营销中,指的是在楼盘取得预售证之前,购房者向开发商预先缴纳购房意向金,由此可以在楼盘正式开售时,优先于未缴纳意向金的购房者获得选房资格和价格优惠,而开发商亦可借此提前锁定购房群体范围,提高去化率。
不过,在王华和众多投资人看来,团居客的认筹实际上是购买理财产品。
王华和李莉均向时代财经提供了团居客 app 上 " 我的认筹 " 界面的截图,这里显示了投资人通过团居客购买的理财产品、投资期限、投资金额和回报金额,但与常见的理财产品不同的是,团居客没有金融术语,代之以楼盘名称、磋商期、认筹金额、优惠金额等词汇。
在王华看来," ‘我的认筹’界面显示的楼盘就是我买的(理财)项目,‘磋商结束’就是我买的项目到期了 ",而‘优惠金额’就是她可以获得的投资回报。"" 我的认筹 " 界面显示,王华在万达项目认筹了 1 万元,磋商期为 2022 年 4 月 23 日至 2023 年 2 月 16 日,预计获得优惠金额达到 3008.30 元,以此计算,年化收益率甚至超过 30%。李莉对团居客的认知和王华基本一致,她表示," 客户经理一直说的是投资理财 "。
" 我就 2 万元的资金,没考虑过在磋商期结束后把钱换成房产 ",而根据王华与团居客签订的 " 团购商品房认筹协议 ",她也有权利不这么做。
协议约定,王华可在磋商期内签署《商品房买卖合同》。不过,王华称团居客并没有对投资人购房资格进行审核,而昆明的主城五区和三个国家级开发(度假)园区实施限购政策。未能在磋商期内签署合同的,则不构成甲乙各方或其中任意一方的违约,甲方(指团居客关联方)、乙方(指投资人)和开发商均无需承担任何责任,而磋商期届满之日起 7 天内,甲方应向乙方无条件退还认筹金的同时支付补偿金。
时代财经了解到,投资人每认筹一个楼盘,就会签署一份认筹协议,协议由三方共同签署。一名投资人的家属黄燕告诉时代财经,家中老人一共在团居客投入了 40 万元,前后签署了 4 份协议,涉及 4 个楼盘。
综合多位受访者提供的信息,投资人目前成功认筹的楼盘至少包括安宁万达中央公园 5/10/15 栋、春城名筑 1 栋和翠湖一品。而在网络平台声讨团居客的投资人还提及俊发观云海云中苑 9 栋。
另有投资人在网络平台公布了此前团居客 app 上可供认筹的其他楼盘,包括雅居乐滇池一英里 4/5/7 栋、保利明玥半山 1/2/4 栋、俊发观云海千云荟 3/4 栋。不过,目前团居客 app 的 " 团购 " 页面显示 " 暂无房源 " 和 " 系统异常 ",新房、二手房和租房页面虽正常显示,但置业顾问的电话却在拨通后无人应答。
开发商纷纷澄清:与我无关
团居客的爆雷不是没有征兆。今年 2 月,越来越多的投资人发现认筹资金到期无法兑付,一名投资人于 2 月 15 日在领导留言板网站发起求助称," 经过与开发商核实,开发商不承认我们与团居客签订的协议。现在不仅房子买不上,认筹资金也不予退还 "。
多位受访者向时代财经反映,团居客的投资人数众多,其中不乏老年人。而上述昆明市公安局某分局的工作人员表示,目前没有具体的数据,但在通告发布后,每天到该局报案登记的投资人多达两三百人。
面对投资者的利益受损和涉嫌非法集资的罪名,开发商也觉得自己很无辜。时代财经向多个涉及 " 团居客案 " 的楼盘或相关开发商核实情况,工作人员均否认参与过投资理财事宜,包括万达中央公园、雅居乐滇池一英里和俊发观云海。
其中,俊发集团向时代财经回应道,由于销售需要,俊发观云海的项目公司云南中望置业有限责任公司于 2020 年 6 月 28 日与团居客签订了《整体购房协议》及相关补充协议,后由于团居客未按合同约定完成销售任务,于 2022 年 1 月 31 日依法、按约终止该协议。" 期间,俊发集团从未与团居客签订战略合作协议,且除了本次合作外,双方没有任何其他方面的合作 "。
天眼查显示,团居客成立于 2019 年 12 月,据微信公众号 " 团居客网 " 介绍,团居客是一个租、住、购、卖一站式的房产经纪平台,布局线上平台线、线下门店线和资产运营线。其中,线上产品线指的是 PC 官网、WAP 官网、小程序和 APP;线下门店线是指实体房产中介门店;资产运营线则是指为楼盘提供的独家包销、代理销售模式,以及向购房者提供卖出返租和带租约出售服务,同时还可为业主的公寓类物业进行经营管理。
在 2020 年至 2022 年期间," 团居客网 " 陆续发文称团居客与多个楼盘达成了销售合作协议,涉及的开发商包括保利云南置业、大华集团、俊发集团、上海复地集团、万达地产、雅居乐置业和云南文洁地产。公众号还称,团居客与部分开发商在城市公司或集团层面启动战略合作,这其中便包括俊发集团。
投资人王华和李莉提供的春城名筑项目团购商品房认筹协议均显示,签署协议的三方是甲方云南威罗商业运营管理有限公司(下称 " 威罗商业 ")、乙方投资人、丙方深圳团居客科技有限公司(下称 " 团居客科技 "),并没有开发商。
认筹协议没有标明房号,仅显示标的物业的楼盘名称、楼栋和地址,协议显示 " 甲方享有春城名筑项目 1 栋团购商品房的权益,包括独家就标的物业的对外销售事宜与其他第三方(数量在标的物业数量内)进行磋商等。同时,针对上述标的物业甲方已向开发商支付了相关购房款,享有标的物业更名等相关权益 "。
天眼查信息显示,甲方威罗商业的股东是自然人刘强和陈建,刘强曾在团居客担任高级管理人员,而陈建现在是团居客的控股股东;丙方团居客科技则拥有团居客网站和团居客 app 的经营权,它的最终控股股东为罗振豪。
罗振豪的另一个身份是中业金服集团和团居宝居住服务集团的董事长,其中,中业金服集团是一家金融服务公司,而团居宝居住服务集团为中业金服集团在房地产领域的创业项目,团居客则是这个项目旗下的子品牌。
创始人爱玩金融
身为房产经纪平台的团居客,在成立的两年半里积极扩张。乐居新媒体在 2022 年 7 月的报道中指出,当时团居客已于昆明开设了超过 30 家门店。有投资人告诉时代财经,团居客的门店看起来和常见的中介门店没有差别,不同的前员工亦表示,他们在职时的工作内容亦与传统的房产中介无异。
不过,团居客并不甘于做一家传统的房产中介公司。在 2020 年 10 月 3 日发表的节日致辞中,罗振豪称团居客是中业金服集团在不动产销售链金融服务领域自主开发的房地产经纪平台。
黄燕表示,家中老人之所以投入了 40 万元,是因为团居客第一次按时支付了利息,本金没付,"(客户经理)让老人追加(投资),到期(和原来的本金)一起付,最后却本息无归 "。
而王华则告诉时代财经,她是通过亲戚的推荐接触到团居客," 亲戚说买了六七年,利率非常高,一直推荐我买。我每次都是两三万地买,钱回来之后再买两三万。虽然赚得不多,但现在也不至于损失太大 "。而推荐其购买的亲戚现在被困资金达到了几十万元。
王华指出,团居宝成立时间不过三年半,但它和另一个理财平台 " 五湖金交 " 有一定关联," 最开始是在一个叫五湖金交的 app,后来我的顾问说这个平台收取的管理费太高,所以换成了团居客 "。另一名投资人则称,他是从中业兴融(曾用名 " 深圳中业兴融互联网金融服务有限公司 ",现名为 " 深圳中业创居科技有限公司 ")转移到了团居客。
在 P2P 网贷平台跑马圈地的年代,中业兴融有一定的知名度,实际上它与五湖金交、团居客同属于中业金服集团旗下,其中,中业兴融起步最早,成立于 2015 年。
据财经网报道,在经营的过程中,中业兴融多次被指在骗贷案件中,没有对借款人信息的真实度进行有效审核,同时对 18-20 岁的借款人随意放款,甚至出现了放纵空白合同随意借款的情况,存在明显的风控缺失问题。深圳市南山区互联网金融风险专项治理工作领导小组办公室还曾在 2020 年 8 月份对中业兴融发布了 P2P 网贷平台风险警示。
2021 年,在 P2P 网贷平台存量业务清退工作中,中业兴融承诺退出网贷行业,随后于 2022 年宣布结清网贷业务后彻底退出 P2P。
而五湖金交(曾用名 " 岳阳五湖金融资产交易咨询服务有限公司 ")则是在 2020 年初由中业金服资产配置平台升级而来,该平台除了继续服务实体经济、地方重点项目外,还增加了房地产销售链收益权产品。不过,天眼查显示,五湖金交公司在 2021 年 11 月更名为五湖房地产管理咨询公司(即 " 岳阳五湖房地产管理咨询有限公司 ")后,又在 2023 年 1 月被注销。
值得一提的是,中业金服集团旗下从事股权投资的博海基金是深圳网红品牌昂司蛋糕的战略投资方。不过,昂司蛋糕在今年 2 月 10 日起全面停产停业,母公司在《告 " 昂司 " 消费者书》中称,自 2019 年以来,公司受疫情形势影响,以及自身经营不善,营业收入持续低迷。商业媒体 " 独角 Mall" 在今年 2 月 15 日援引昂司相关人员的说法称,一直以来昂司都不赚钱,实属亏本赚吆喝,而所有的缺口都是由创始人罗振豪云南产业补给。
如今,团居客陷入困顿,李莉追悔莫及。针对外界的诸多说法和疑问,时代财经尝试致电团居客,但截至发稿时,未能成功取得联系。
科技热搜 喜马拉雅 天猫精灵 手表 设备 韭菜 新闻 资讯 直播 视频 美图 社区 本地 热点 2023-08-07
科技热搜 华为mate google pixel oppo find x iphone 新闻 资讯 直播 视频 美图 社区 本地 热点 2023-11-17
科技热搜 华为 芯片 余承东 华为mate 雷蒙 新闻 资讯 直播 视频 美图 社区 本地 热点 2023-09-29
娱乐热点 造型 韩国 尺度 中国人 穿着 新闻 资讯 直播 视频 美图 社区 本地 热点 2024-02-04
娱乐热点 导演 a股 李产 股市 陈真 新闻 资讯 直播 视频 美图 社区 本地 热点 2024-01-18
曾被卖出19万美元高价!这台初代iPhone太猛了
科技热搜 2024-03-13
科技热搜 2024-03-13
科技热搜 2024-03-13
科技热搜 2024-03-13
科技热搜 2024-03-13
科技热搜 2024-03-13
科技热搜 2024-03-13
科技热搜 2024-03-13
科技热搜 2024-03-13
科技热搜 2024-03-13