长安董事长朱华荣回应一切!

刚刚,长安华为合资细节曝光!
车东西 1 月 16 日消息,长安汽车董事长朱华荣在 2024 全球伙伴大会上首次披露投资华为智能汽车解决方案 BU(简称 " 华为车 BU")的相关细节,朱华荣表示,长安与华为的新合资公司暂定名为 "Newcool",涉及智能驾驶、智能座舱、智能汽车数字平台、智能车云、AR-HUD 与智能车灯等七大领域。
朱华荣介绍到,在双方的协议里面,长安与华为合作聚焦智驾等领域,"华为承诺不从事整车业务,不从事新公司里面的业务。"
另外,朱华荣也首次回应了阿维塔为何会选择 HI 模式这一热点问题。
朱华荣表示,智选模式是否符合产业规律、是否符合产业政策要求、是否保障用户最根本利益都值得探讨,但HI 模式是完全符合规律、要求和利益的。HI 模式让长安与华为强强联合,优势互补,最大化发挥各自优势,形成最好的利益捆绑。
值得注意的是,朱华荣也解释了为何亲自担任阿维塔科技董事长。
他表示,通过前期的投入、孵化,阿维塔已取得阶段性成果,现已成为承载公司战略的关键力量,他亲自兼任阿维塔董事长,一方面体现了必胜的决心,坚定的信心。另一方面,也是给予资源保障,"要人给人,要钱给钱,要技术给技术。"
而在长安汽车对于全年的销量规划中,2024 年,长安汽车将冲刺 280 万辆的销量目标,并坚决完成 5% 的降本目标。
值得注意的是,在全年销量规划中,与华为合作的阿维塔汽车被设定 9 万辆年销目标,相比去年的 10 万辆销量目标略显保守。
虽然官方并未公布阿维塔 2023 年全年销售数据,但援引相关媒体报道,第三方平台数据显示,阿维塔全年销售约为 2.5 万辆。对比阿维塔 2023 年定下的 10 万辆销售目标,仅完成了目标的四分之一。
去年 11 月 25 日,长安汽车与华为签署了《投资合作备忘录》。经双方协商,华为拟设立一家从事汽车智能系统及部件解决方案研发、设计、生产、销售和服务的公司,长安汽车拟投资该公司并开展战略合作,双方共同支持该公司成为立足中国、面向全球、服务产业的汽车智能系统及部件解决方案产业领导者。

▲长安与华为成立合资公司
随后,华为的合作伙伴们赛力斯、江淮汽车也纷纷开始发声。包括李想等行业人士都给出了自己的点评,甚至有知情行业人士直接对车东西表示 " 太复杂 "。
但在热闹之外,华为和长安都没有对这场影响深远的合作谈论太多,并且目前仍然还保持着沉默。
直到今日,朱华荣的官宣,才让业内琢磨出了几分华为长安合资的内情。
01. 长安华为合资公司不做整车,HI 模式由阿维塔担全责
在长安汽车全球伙伴大会现场,长安汽车董事长朱华荣首次着重强调长安与华为合资企业的发展情况。

▲长安汽车董事长朱华荣
朱华荣介绍," 双方将聚焦智能驾驶解决方案、智能座舱、智能汽车数字平台、智能车云、AR-HUD 和智能车灯等七大领域。长安和华为都将持续推进新公司的成立,新公司不从事整车业务,华为承诺不从事新公司里面的业务。"
朱华荣强调,对于华为智选车业务未来怎么发展,双方也做了很好的研究和探讨,持续推进与其他战略伙伴的合作,打造具备成本优势、超级体验的产品。
朱华荣表示:今年 1 月 8 日,双方成立了工作团队探讨车 BU 未来发展的新方向,并计划共同打造一个立足整个行业,供应全球的平台。
朱华荣表示,长安汽车与华为车 BU 设立的新公司将是面向全行业的公共资源平台型公司,初期由长安和华为先将产品落地和规模化,然后再向其他的整车企业和社会各界开放。
目前,双方正在推进交易合作细节,包括新公司挂牌成立等内容。
值得一提的是,长安汽车董事长朱华荣也称华为 HI 模式是最佳选择。
对于阿维塔为什么选 HI 模式而不是华为智选模式,朱华荣表示,长安汽车旗下阿维塔选择 HI 模式符合产业规律、符合产业政策要求,能让用户利益得到根本性的保障。
长安与华为创新模式,强强联合、优势互补,最大化发挥各自优势,形成利益捆绑,从另一个角度说,也是 CHN 模式的最佳成果。

▲ CHN 模式
同时朱华荣还表示,做汽车一定要有自己的品牌,要不出了问题双方可能就会扯皮,但是阿维塔选择华为 HI 模式就不会有这个情况,任何时候出了问题,都是阿维塔负责。
此外,朱华荣还提到,去年 8 月,华为轮值董事长徐直军率队与长安汽车进行交流,基于双方共同的价值观和相近的文化,对于未来产业的共同判断和发展的理念思路,双方都希望通过合作助力中国汽车的智能化产业崛起。从提出合作意向到最后签订投资合作备忘录,总共仅用时 3 个月。
02. 冲刺 280 万辆年销,坚决完成降本 5% 的目标
除了介绍长安与华为正在进行的合资事项,长安汽车总裁王俊也在今日公布了 2024 年长安汽车销量预期。
王俊表示,2024 年,长安汽车将冲刺 280 万辆的销量目标,并坚决完成 5% 的降本目标。
具体到各个品牌,2024 年,长安汽车计划销售 125 万辆长安引力,25 万辆长安启源,28 万辆深蓝汽车,9 万辆阿维塔,23 万辆长安凯程,海外市场完成 48 万辆销量目标。
此外,长安汽车今年将在新能源和燃油车市场密集推出新品。
据相关媒体报道,2024 年第一季度,首款增程皮卡长安猎手将开启交付;第二季度,深蓝 G318 将迎来上市;第三季度,阿维塔旗下第二款 SUV E15、深蓝 C857、长安凯程 G393 将正式亮相。而第四季度,长安启源 CD701、阿维塔中型轿跑 E16、长安启源 C798、长安马自达 J90A 将加入产品阵营。

▲长安汽车 2024 新车规划
海外方面,2024 年将在东南亚市场导入阿维塔 11、长安 Lumin、CD701 等 7 款以上新能源产品,建设 530 个渠道触电。
而 2023 年长安汽车也是油电并进,新能源、燃油、海外三线并举。2023 年长安汽车销量超 255 万辆,其中,长安系中国品牌乘用车销量 159 万辆,同比增长 14.9%;引力品牌销量 138 万辆,同比增长 3.8%;自主品牌新能源销量超 47 万辆,同比增长 74.8%,创历史新高。
03. 长安出钱华为出技术出人,成立合资公司
华为与长安合资始于 2023 年 11 月 25 日。
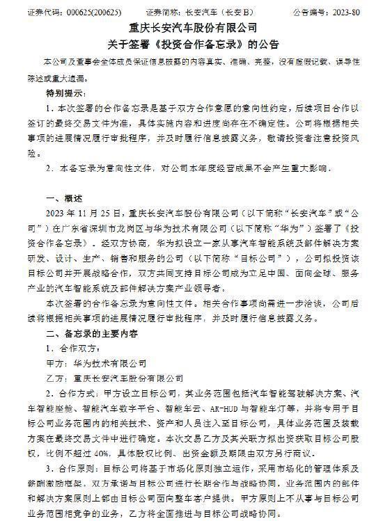
当日,长安汽车在广东省深圳市龙岗区与华为技术有限公司(下称 " 华为 ")签署了《投资合作备忘录》。

▲长安汽车深交所文件原文
公告中提到,经双方协商,华为拟设立一家从事汽车智能系统及部件解决方案研发、设计、生产、销售和服务的公司(以下简称 " 目标公司 "),公司拟投资该目标公司并开展战略合作,双方共同支持目标公司成为立足中国、面向全球、服务产业的汽车智能系统及部件解决方案产业领导者。
备忘录的主要内容包括,华为设立目标公司,业务范围包括汽车智能驾驶解决方案、汽车智能座舱、智能汽车数字平台、智能车云、AR-HUD 与智能车灯等,并将专用于目标公司业务范围内的相关技术、资产和人员注入至目标公司,具体业务范围及装载方案在最终交易文件中进行确定。
公告中指出,本次交易长安汽车及其关联方拟出资获取目标公司股权,比例不超过 40%,具体股权比例、出资金额及期限由双方另行商议。合作原则为,目标公司将基于市场化原则独立运作,采用市场化的管理体系及薪酬激励框架。
双方承诺与目标公司进行长期合作与战略协同,业务范围内的部件和解决方案原则上都由目标公司面向整车客户提供。华为原则上不从事与目标公司业务范围相竞争的业务,长安汽车将全面推进与目标公司战略协同。

▲华为方面公告
在双方签署协议的现场,余承东表示:" 我们一直认为,中国需要打造一个由汽车产业共同参与的电动化智能化开放平台,一个有‘火车头’的开放平台。我们与长安深化合作,同时还会与更多战略伙伴车企一起携手合作,不断探索开放共赢的新模式,共同抓住汽车行业电动化智能化转型的机遇,实现我国汽车产业崛起的梦想。"

▲华为余承东
徐直军则表示:" 华为坚持不造车,而是发挥自身 ICT 技术优势和营销能力,帮助车企造好车、卖好车。我们会持续履行对客户和伙伴的承诺,共同推进汽车产业的崛起。"
消息一出,华为的合作伙伴们也纷纷发声。
赛力斯连夜发布声明强调华为与赛力斯合作的坚实性,表示正在沟通投资和合作的事宜。江汽集团也表示积极与华为探讨投资及合作的相关事宜。
李想也在线吃瓜,还给出了自己的点评:(华为长安合作)类似的成功案例叫:联合电子。华为类比博世,长安类比上汽。

▲李想表态
作为主角之一的长安汽车也感受到了华为概念股带来的红利,股价大涨超过 10%。

▲长安汽车官宣前后股票变化
04. 结语:华为带来车圈新玩法
华为常务董事、智能汽车解决方案 BU 董事长余承东认为,中国需要打造一个由汽车产业共同参与的、有‘火车头’的电动化智能化开放平台。潜台词就是,华为与长安打造的合资公司要成为中国汽车产业的 " 火车头 "。
从零部件模式、HI 模式、智选车模式,再到鸿蒙智行联盟,更有现在的拉车企入伙儿,成立合资公司,华为持续给车圈带来新的玩法,对中国汽车产业的深入能力也越来越强。
对于那些想掌控自己灵魂、拒绝智选车合作的车企,长安这种掏钱入伙的模式是不是也算是一种折中,灵魂交融了?
科技热搜 喜马拉雅 天猫精灵 手表 设备 韭菜 新闻 资讯 直播 视频 美图 社区 本地 热点 2023-08-07
科技热搜 华为 芯片 余承东 华为mate 雷蒙 新闻 资讯 直播 视频 美图 社区 本地 热点 2023-09-29
科技热搜 华为mate google pixel oppo find x iphone 新闻 资讯 直播 视频 美图 社区 本地 热点 2023-11-17
娱乐热点 导演 a股 李产 股市 陈真 新闻 资讯 直播 视频 美图 社区 本地 热点 2024-01-18
娱乐热点 造型 韩国 尺度 中国人 穿着 新闻 资讯 直播 视频 美图 社区 本地 热点 2024-02-04
曾被卖出19万美元高价!这台初代iPhone太猛了
科技热搜 2024-03-13
科技热搜 2024-03-13
科技热搜 2024-03-13
科技热搜 2024-03-13
科技热搜 2024-03-13
科技热搜 2024-03-13
科技热搜 2024-03-13
科技热搜 2024-03-13
科技热搜 2024-03-13
科技热搜 2024-03-13